欢迎访问beat365在线唯一官网!

beat365在线唯一官网

 
当前位置: 网站首页  >  栏目列表  >  学院新闻  >  正文
学院新闻

唐国战院长研究成果获全国政协办公厅通报表扬

时间:2025-02-23 13:31:44  |  来源:  |  作者:  |  阅读:

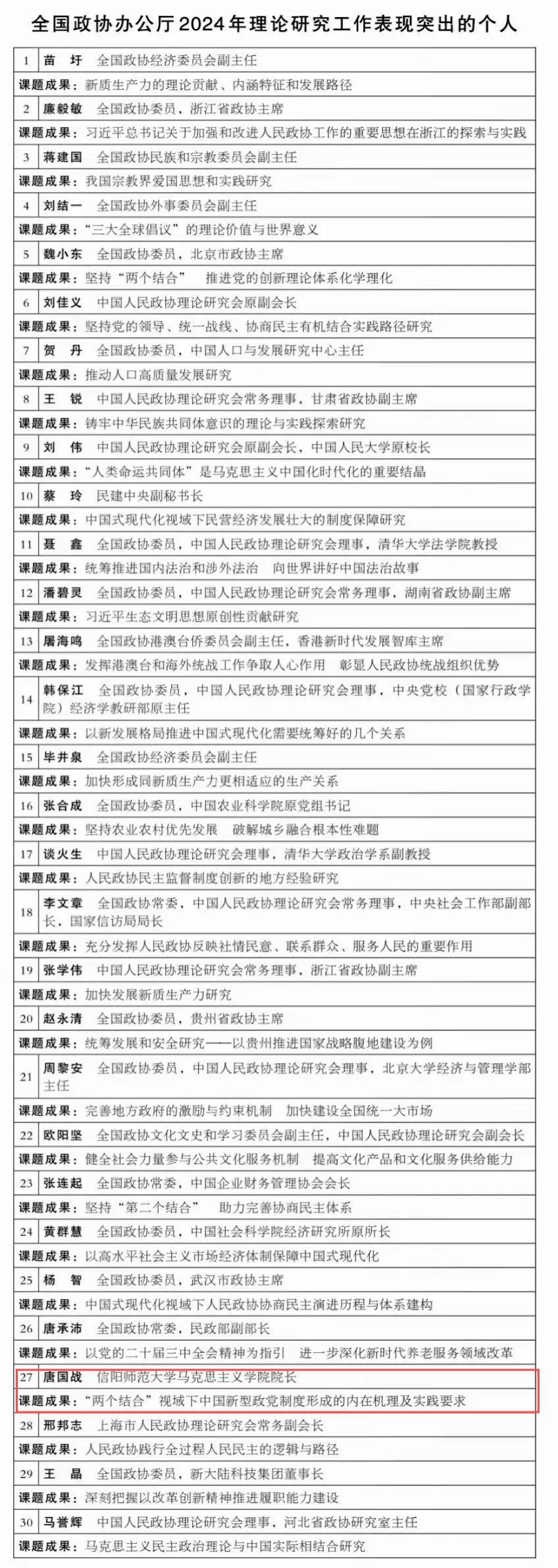
222日,全国政协办公厅对在2024年理论研究工作中表现突出的30位个人进行通报表扬,beat365唐国战教授的课题成果“‘两个结合’视域下中国新型政党制度形成的内在逻辑和实践要求”获通报表扬。

近年来,beat365把做好党的创新理论学习研究和宣传阐释作为一项重大政治任务,紧紧围绕新型政党制度全过程人民民主”“基层协商的创新路径与效能等主题深化理论研究推动成果转化取得了显著成绩。(常文涛/供稿)

beat365在线唯一官网